DK912芯片是否可以用其他的替换,首先要了解这个芯片的功能以及参数。 DK912芯片功能及基本参数 DK912是一个内置开关管的原边反馈型开关电源管理芯片,内置开关管耐压700V,主要应用在小于12W的开关电源电路中。这个芯片除了使用原边反馈外,它的启动电路不需要外接启动电阻,而是通过芯片内部的电压源从高压获取启动电压,并且可以通过这个电压源给芯片供电,这样就可以省掉开关变压器的辅助绕组,节省一部分成本。

芯片为双列直插封装,总共8个引脚,其中5-8引脚为内部开关管的漏极,这样四个引脚接在一起,可以起到有效散热的目的。芯片的供电电压范围为4-6V,过压保护电压为6.2V,典型工作电流为40mA(供电电压5V时)。 DK912芯片应用电路及工作原理

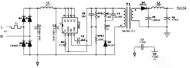
上图为DK912使用双绕组变压器的典型应用电路。电路的工作过程为:交流电压输入后经过保险F1,经过二极管D1-D4的整流,经过电容C1C2与电感L1组成的π型滤波后变成直流电压输入到芯片内置开关管的漏极,有芯片内部的电压源从输入的高压获取能量后,有VDD引脚输出,给电容C3充电;当电容两端的电压超过5V时芯片启动工作。有开关管的高速导通截止将直流电压变为脉冲直流电压输入到开关变压器的初级绕组。芯片内部的开关管截止时,由电压源向电容C3充电,内部开关管导通时,由电容上所存储的电能向芯片供电。这是一个反激式开关电源,开关管导通时向变压器储能,开关管截止时,变压器上储存的能量释放,经过次级输出部分的整流滤波之后对外输出。

DK912芯片的代换 电源芯片的代换需要考虑几个因素,一个是管脚的功能排序,能否脚对脚代换,另外一个是芯片的参数是否合适。直接脚对脚代换,没有找到完全相同的芯片,可以使用参数接近的芯片代换,比如VIPer12A,但是需要更改外围电路。另外一点需要注意的是,并不是引脚排序相同,输出参数一致的芯片就可以直接代换,因为变压器在设计时需要根据芯片的参数考虑匝数比、电感量等。严格意义上讲,代换电源芯片时,需要根据芯片参数手册中给定的设计参考来确定是否能够代换。
转载请注明来自广东雷正电气,本文地址://www.zhupinjia.com/cpzs/7462.html 除非注明,广东雷正电气文章均为原创,转载请注明出处和链接!





